- [ 索引号 ]
-
115001050092880479/2024-00229
- [ 发文字号 ]
-
- [ 主题分类 ]
-
科技、教育
- [ 体裁分类 ]
-
财政预算、决算
- [ 发布机构 ]
-
江北区教委
- [ 有效性 ]
- [ 成文日期 ]
-
2024-11-21
- [ 发布日期 ]
-
2024-11-21
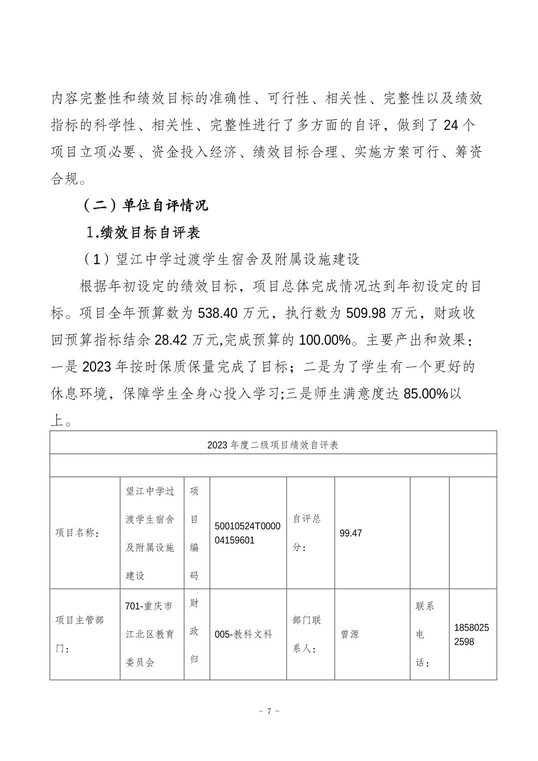
重庆市望江中学校2023年度决算公开说明
日期:2024-11-21
大
中
小

语音播报
语音合成中,请耐心等待...

进入播报模式

退出播报模式
13820766
重庆市望江中学校2023年度决算公开说明
298795
决算
20
2024-11-21